2023年度計量器具檢定/校準能力提升項目第一批設備采購變更(補遺)公告
作者: 點擊數: [2023-12-22 16:51:11]

我公司現對本項目招標文件以下內容進行更正:
一、第五章 采購項目技術、服務要求:
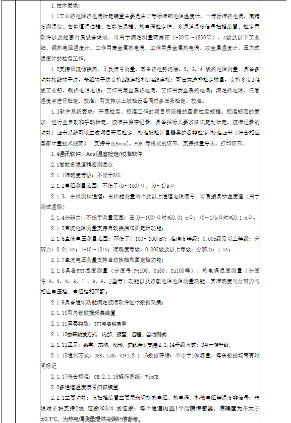
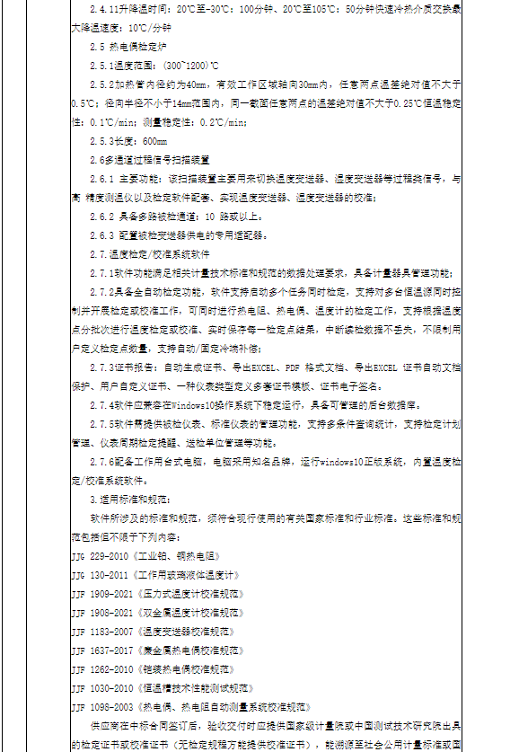
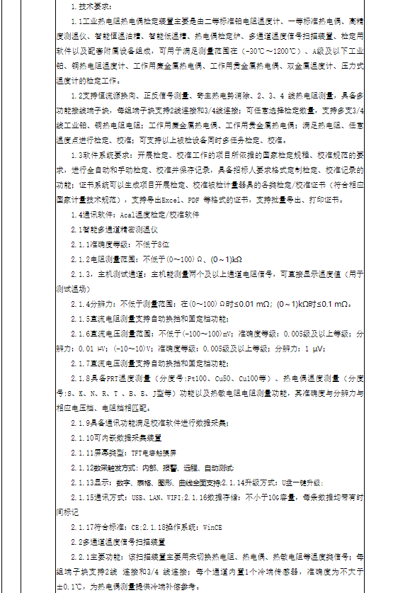
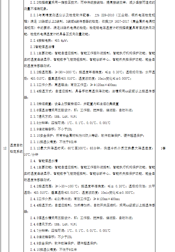
(二)2包(力學、溫度類)計量設備采購清單,合計41臺(套),96.201萬元(不含稅):






(二)2包(力學、溫度類)計量設備采購清單,合計41臺(套),96.201萬元(不含稅):






附件:更正公告
我公司現對本項目招標文件以下內容進行更正:
一、第五章 采購項目技術、服務要求:
(二)2包(力學、溫度類)計量設備采購清單,合計41臺(套),96.201萬元(不含稅):" />